NLO8058

FCC ID

Equipment:

Velleman Components NV 8058

Legen Heirweg 33, 9890 Gavere, N/A N/A Belgium

Application
Frequency Range
Final Action Date
Granted
QPVwgfxbOyDLv3SOvfmWlQ==
433.0-433.0
2005-02-24
APPROVED
File NameDocument TypeDateDirect
Email answer 28274Operational Description 2005-02-24 00:00:00 pdf
External pictExternal Photos 2005-02-24 00:00:00 pdf
Internal pictureInternal Photos 2005-02-24 00:00:00 pdf
ID labelID Label/Location Info 2005-02-24 00:00:00 pdf
User ManualUsers Manual 2005-02-24 00:00:00 pdf
Test photo infoTest Setup Photos 2005-02-24 00:00:00 pdf
Emission testsTest Report 2005-02-24 00:00:00 pdf
Immunity testsTest Report 2005-02-24 00:00:00 pdf
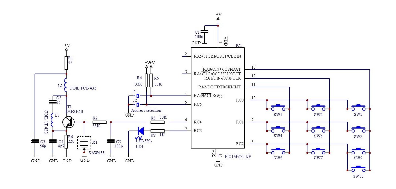
DiagramsSchematics 2005-02-24 00:00:00 native
OperationOperational Description 2005-02-24 00:00:00 pdf
Block diagramBlock Diagram 2005-02-24 00:00:00 native

Application Details:

Equipment8 channel RF remote control
FRN0009643511
Grantee CodeNLO
Product Code8058
Applicant BusinessVelleman Components NV
Business AddressLegen Heirweg 33 , 9890 Gavere,N/A Belgium
TCB Scope
TCB Email
ApplicantStephan Santens – Engineering Director
Applicant Phone
Applicant Fax32 9384-6703
Applicant Email[email protected]
Applicant MailStop
Test FirmBlue Guide EMC Lab
Test Firm ContactIvan Malfait
Test Firm Phone
Test Firm Fax32-53-707899
Test Firm Email[email protected]
Certified BySantens – Engineering director

© 2026 FCC.report
This site is not affiliated with or endorsed by the FCC