N9Z203F03

FCC ID

Equipment:

Ewig Industries Macao Commercial Offshore Limited 203F03

Avenida Da Praia Grande No. 619, EDF.Comercial Si, Macau, N/A N/A Macau

Application
Frequency Range
Final Action Date
Granted
WPrlO05QUxOD+Ff4STejrw==
433.0-437.0
1999-12-22
APPROVED
File NameDocument TypeDateDirect
letterCover Letter(s) 1999-12-22 00:00:00 jpeg
manualUsers Manual 1999-12-22 00:00:00 jpeg
equipmentTest Report 1999-12-22 00:00:00 pdf
hm101621Test Report 1999-12-22 00:00:00 pdf
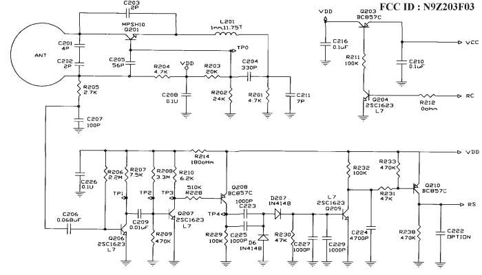
circuitSchematics 1999-12-22 00:00:00 jpeg
Parts list 8Parts List/Tune Up Info 1999-12-22 00:00:00 jpeg
Parts list 7Parts List/Tune Up Info 1999-12-22 00:00:00 jpeg
Parts list 6Parts List/Tune Up Info 1999-12-22 00:00:00 jpeg
Parts list 5Parts List/Tune Up Info 1999-12-22 00:00:00 jpeg
Parts list 4Parts List/Tune Up Info 1999-12-22 00:00:00 jpeg
Parts list 3Parts List/Tune Up Info 1999-12-22 00:00:00 jpeg
Parts list 2Parts List/Tune Up Info 1999-12-22 00:00:00 jpeg
Parts list 1Parts List/Tune Up Info 1999-12-22 00:00:00 jpeg
Internal photo2Internal Photos 1999-12-22 00:00:00 jpeg
Internal photo1Internal Photos 1999-12-22 00:00:00 jpeg
FCC labelID Label/Location Info 1999-12-22 00:00:00 jpeg
Photo with FCC IDID Label/Location Info 1999-12-22 00:00:00 jpeg
External photoExternal Photos 1999-12-22 00:00:00 jpeg
Appointment letterCover Letter(s) 1999-12-22 00:00:00 jpeg
AttestationAttestation Statements 1999-12-22 00:00:00 jpeg

Application Details:

EquipmentUSA RF Thermo Calendar Clock
FRN0019628270
Grantee CodeN9Z
Product Code203F03
Applicant BusinessEwig Industries Macao Commercial Offshore Limited
Business AddressAvenida Da Praia Grande No. 619, EDF.Comercial Si , Macau,N/A Macau
TCB Scope
TCB Email
ApplicantLiu Binkky – Electronic Supervisor
Applicant Phone
Applicant Fax853-28704295
Applicant Email[email protected]
Applicant MailStop
Test FirmHong Kong Standards & Testing Cen.
Test Firm ContactWilson Wong
Test Firm Phone
Test Firm Fax852-2664-4353
Test Firm Email[email protected]
Certified ByPatrick Wong – EED Manager

© 2026 FCC.report
This site is not affiliated with or endorsed by the FCC